$0+

Asset - LCA Studio

I want this!

Asset - LCA Studio

$0+

This product includes 1 Blender file and an IES light folder.

Notes: 

  1. The shaders are manipulated via Attributes, this makes it easy for the user to change those values without need to go to the shader tab.
  2. LCA stands for ‘Light, Camera, Action’. I saw that in a Derek Elliott Tutorial on youtube and I have used it since then.
  3. The uncompressed file is about 190mb, but the Studio Setup itself is about 5mb, the rest of it are the extra features.

Blender file structure:


Release Notes:

05/06/2024 - Version 1.2 - Still need proper documentation.

What's New:

Light Controllers - If some axis is equal to zero then the control is made by the panel, otherwise the light will aim to the target.

Camera Controller Icon

Show Bounding Box Size



– Main Objects –

‘LCA etc’ Collection:

Shader Balls

Colorchecker

Rotation Circle - Useful to parent the camera to rotate around the main subject.

Human Reference - Useful to be aware of the dimensions of the scene (1,75m).

‘LCA Studio Lights’ Collection:

Light Back Wall (Linear): The main objective of this light is to illuminate the back wall and then give a nice linear gradient.

Light Back Wall (IES Profile): This light has an IES profile attached, which means that the texture has a texture.

Ceiling Light: An area light located right above of the subject (Origin of the world)

Light Left: A light located on the left side of the main subject.

Right Light: A light located on the right side of the main subject.

‘LCA Main Subject’ Collection:

This folder is empty, the user can add the main subject on this folder to be instanced on the Studio Modifier and then be manipulated by the ‘Main Subject’ panel.

‘LCA Studio Camera’ content:

Move Camera + Target: Is an empty that holds the Camera and the Aim target together, use it to move both at same time.

Camera Target:  An empty object that dictates where the camera is looking at. This is commanded by a constraint modifier.

Studio Camera: A default Blender camera object.

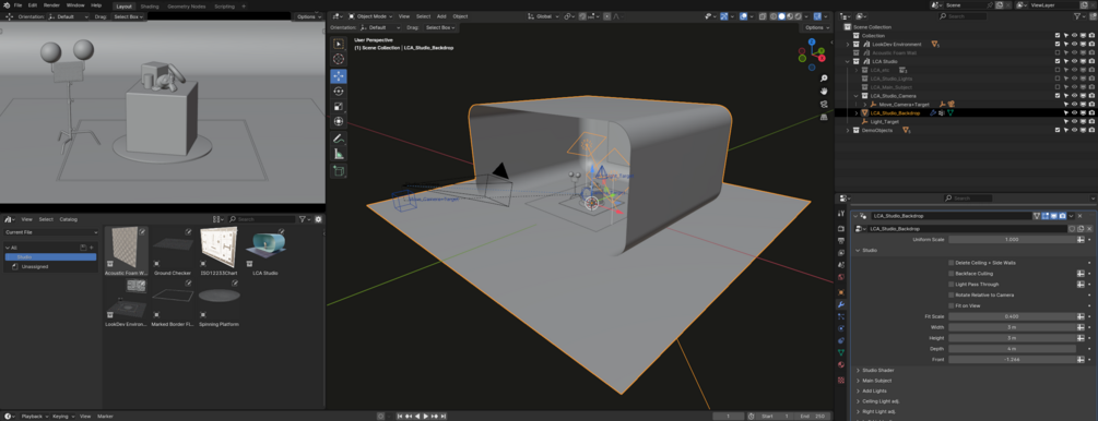
‘LCA Studio Backdrop’ Object:

Originally a Default Cube, it is the container for the LCA Studio Modifier. This holds vertex groups for use in the modifier, so, is better to not mess with it.

‘Light Target’ Object: 

An empty to control the direction for the lights to look at.

‘Demo Objects’ Collection:

A bunch of random objects to be used to learn some aspects of the modifier. Not included as ‘Asset’, so it will not appear on your asset shelf.


– Secondary Objects –

‘LookDev Environment’ Collection:

Ground Checker:  A plane with a checker texture.

ISO 12233 Chart: Used in photography to see Lens distortion and chromatic aberration.

Marked Border Floor: A simple square marker on the ground.

Spinning Platform: A circular platform to your Main subject to be in and spin with a little more sense.

Stand Checker: Like the Shader Balls and the Color Checker, it is the same, but in a stand to be more believable. 

Note: Both Collections and Objects are marked as Assets, it means they can be imported all together or separated.

‘Acoustic Foam Wall’ Collection:

Acoustic_Foam object: a simple acoustic foam object to be instanced in the next object.

Acoustic_Foam_Wall: A Geometry nodes Object where you can choose the Height and Length of the wall, it instances the Acoustic_Foam object.


How to Use: 

Append: Press F4 or go to File > Append. Choose either the Collection or the Node Group.

My personal preference is to append the collection as you will get the light target to make your life easy. 

Asset Library:

Both Collections and Node group are set as Asset, to have it in your Asset Library go to: 

Edit > Preferences > File Path > Asset Libraries > Hit the Plus Button and choose the file location > Confirm by selecting Add Asset Library.

Adding it your Scene:

Open your asset Library > go to Studio Tab > set the Import method to Append > Drag and Drop the desired Asset.

Note: For some reason when you append from the asset library you need to hit Ctrl + Z / Undo to have the collection and be able to edit it in the current scene. (Maybe this bug is only for my blender, Idk, but you can try it if your append don’t work at all)


The Modifiers:

After Append it to your scene select the LCA Studio Backdrop object, go to the modifier tab. There you will see the LCA_Studio_Backdrop Geometry Nodes modifier, a Bevel Modifier and Weighted Normal modifier.

Bevel Modifier is used to give a curvature for the backdrop as the current approaches of doing it inside geometry nodes are kinda tricky (for me, at least).

Weighted Normal modifier is used to give a better shading on the object, turning the plain parts more plain.


The LCA_Studio_Backdrop Modifier!!

Uniform Scale: Multiply the overall size, do not affect the main subject.

Studio Tab: 

Delete Ceiling + Side Walls: It allows the backdrop to be a normal backdrop with no walls and ceiling, only the infinity backdrop commonly seen in studios, etc.

Backface Culling: Turns the Backface of the studio transparent for the camera.

Light Pass Through: Allow External lights as environment or default lights to influence the studio without causing shadow.

Rotate Relative to the Camera: When On, the studio will always face the camera being rotated in the Z axis only.

Fit on View: Increase the Studio size to always fit in the camera view.

Fit Scale: Calibrate the threshold of the Fit on View Option.

Width: The width of the Studio, move both side walls at same time.

Height: The height of the studio ceiling.

Depth: The distance of the Back Wall from the Y axis.

Front:  The distance of the Front face from the Y axis.


Studio Shader Tab:

Base Color: set the color for the backdrop.

Metallic: Metallic level for the backdrop.

Roughtness: Set the roughness of the backdrop.


Main Subject Tab:

Add Subject: Turn on the ‘Main Subject’ Collection, showing what is inside. for a better experience, keep the collections turned off in the Outliner.

Rotate: Enable the rotation of the subject based on the frames in the timeline.

Invert Rotation: Make the subject rotate to the other side.

Object Offset: Translate the subject in the X, Y, Z axis with.

Start Frame: Which frame the animation will start.

End Animation: Which frame will be the last for the animation.

Initial Rotation: Initial rotation of the subject.

Final Rotation: the angle of the rotation what the subject will have in the last frame. (using 360 you can make a seamless turntable)



Add Lights Tab:

Add Ceiling Light: Add an area light on the Ceiling Level.

Add Right Light: Add an area at the Right side of the subject (your left when  looking in ‘front view’).

Add LeftLight: Add an area at the Left side of the subject (your right when looking in ‘front view’).

Add Wall Light: Add an area light near the back wall.


Ceiling Light adj. Tab:

Rotate to target: the light will always face the Light Target object.

X Translate: Move the light in the X axis.

Y Translate: Move the light in the Y axis.

   Z Translate: Move the light in the Z axis.

Limit to the Wall: The minimum distance that the light will get near from the wall.

X Scale: Scales the light object in the X axis.

Y Scale: Scales the light object in the Y axis.

Scale to Bounds: When On, the ceiling light will always follow the size of the studio.

X bound Scale: Makes the size bigger or not in the X axis.

U bound Scale: Makes the size bigger or not in the Y axis.

Distance to Ceiling: The minimum distance that the light will get near from the ceiling.


Right Light adj. Tab:

Rotate to target: the light will always face the Light Target object.

X Translate: Move the light in the X axis.

Y Translate: Move the light in the Y axis.

   Z Translate: Move the light in the Z axis.

Limit to the Wall: The minimum distance that the light will get near from the wall.

X Scale: Scales the light object in the X axis.

Y Scale: Scales the light object in the Y axis.


Left Light adj. Tab:

Rotate to target: the light will always face the Light Target object.

X Translate: Move the light in the X axis.

Y Translate: Move the light in the Y axis.

   Z Translate: Move the light in the Z axis.

Limit to the Wall: The minimum distance that the light will get near from the wall.

X Scale: Scales the light object in the X axis.

Y Scale: Scales the light object in the Y axis.


Back Wall Light adj. Tab:

Rotate to target: the light will always face the Light Target object.

Linear | IES: Switch between the light types ‘linear’ (default) and IES profile.

X Translate: Move the light in the X axis.

Y Translate: Move the light in the Y axis.

   Z Translate: Move the light in the Z axis.

Limit to the Wall: The minimum distance that the light will get near from the wall.

X Scale: Scales the light object in the X axis.

Y Scale: Scales the light object in the Y axis.


Ground Tab:

Add Ground: Make the ground appear.

Size: The size of the ground plane.

Avoid Z Fight: Moves the ground down to not intersect with the studio geometry.

Base Color: The Color of the ‘squares’ of the ground.

Line Color: The Color of the lines.

Roughness: The overall roughness of the ground plane.

Metallic: Set the lines into metallic.

Emission: Set the lines into emission shaders.


Volume Cube Tab:

Add Volume Cube: A Cube with a Volume shader pops in your viewport.

Volume Color: The base color for the volume:

Volume Density: What the density the volume will have.

Scatter/Absorption Mix Factor: Balances between the two volume shaders, ‘volume scatter’ and ‘volume absorption’.

Anisotropy: Affect the light direction in the volume for the Scatter Shader only.


Custom Light Group (Cycles Only)

Color: Defines a RGB Color.

Use Blackbody: Switch between RGB Color or Blackbody temperature color.

Color Temperature: Defines the color that the light will have, lower values warmer light, high values cold light. The value is multiplied by 1.000, so, instead of type 6.500 you can type only 6,5.

Strength: Strength of the Emission shader inside the node group.

Use light Gradient: When On, it will make a gradient on the light. (Disable ‘Use Blackbody’ before using this option).

Near Light: The color of the light near of the source (light object)

Far Light: The color of the light far from the source (light object)

Gradient Multiplier: Defines how this gradient will occur, lower values the First input (near light) will have a greater role in the gradient, high values will make the second input (Far Light) to be more prominent.


Let me know your thoughts about it!!











$
I want this!
63 downloads
Powered by